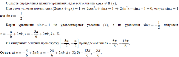
а) Решите уравнение cosx(2cosx+tgx)=1. б) Найти корни этого уравнения на промежутке [-5Pi/2;-Pi/2].
Ответ: в решение
Почему П/2 +2ПК не входит в ответ?
Потому что по ОДЗ: cosx не равен 0. А cosx= П/2 +2ПК
как отбирать корни
из последнего выражения что вышло R=1 .................... если нет подходящих ответов ищешь в отрицательных числах -1,-2......
Откуда выражение cos≠0 ?
tgx = sinx/cosx, в знаменателе на может быть ноль, от сюда и вытекает данное ОДЗ