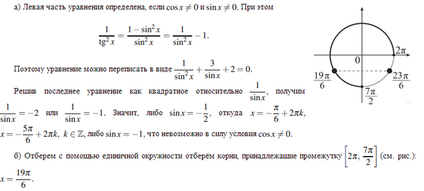
a) Решите уравнение 1/tg^2x+3/sinx+3=0 б) Найдите корни, принадлежащие промежутку [2Pi;7Pi/2]
Ответ: в решение
причем здесь косинус не ровняется -1?
здесь нет "косинус не ровняется -1", наверное вы имели ввиду косинус не равен 0, что ж, левая часть содержит тангенс, если косинус будет равен нулю, то соответственно и тангенс не определен (tg=sin/cos), чего быть не может.