Задать свой вопрос   *более 50 000 пользователей получили ответ на «Решим всё»

Задача 1580 Имеются два сосуда, содержащие 42 кг и 6...

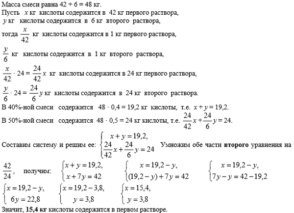
Условие

Имеются два сосуда, содержащие 42 кг и 6 кг раствора кислоты различной концентрации. Если эти растворы смешать, то получится раствор, содержащий 40% кислоты. Если же смешать равные массы этих растворов, то получится раствор, содержащий 50% кислоты. Сколько кг кислоты содержится в первом растворе?

математика 10-11 класс 41228

Решение



Ответ: 15.4

Ошибки в решение (1)
Вопросы к решению (2)

Написать комментарий

Меню

Присоединяйся в ВК