Задать свой вопрос   *более 50 000 пользователей получили ответ на «Решим всё»

Задача 1575 Камень брошен с высоты h вверх под углом...

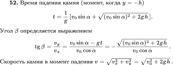
Условие

Камень брошен с высоты h вверх под углом а к горизонту с начальной скоростью v0. Под каким углом B к горизонту и с какой начальной скоростью v камень упадет на землю?

физика 10-11 класс 11606

Решение



Ответ: в решение

Написать комментарий

Меню

Присоединяйся в ВК