Задать свой вопрос   *более 50 000 пользователей получили ответ на «Решим всё»

Задача 1572 На горизонтальном столе лежит деревянный...

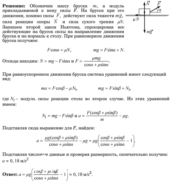
Условие

На горизонтальном столе лежит деревянный брусок. Коэффициент трения между поверхностью стола и бруском µ = 0,1. Если приложить к бруску силу, направленную вверх под углом 45° к горизонту, то брусок будет двигаться по столу равномерно. С каким ускорением будет двигаться этот брусок по столу, если приложить к нему такую же по модулю силу, направленную под углом 30° к горизонту?

физика 10-11 класс 19112

Решение



Ответ: в решение

Вопросы к решению (1)

Написать комментарий

Меню

Присоединяйся в ВК