Задать свой вопрос   *более 50 000 пользователей получили ответ на «Решим всё»

Задача 1569 Конденсатор С заряжен до напряжения U =...

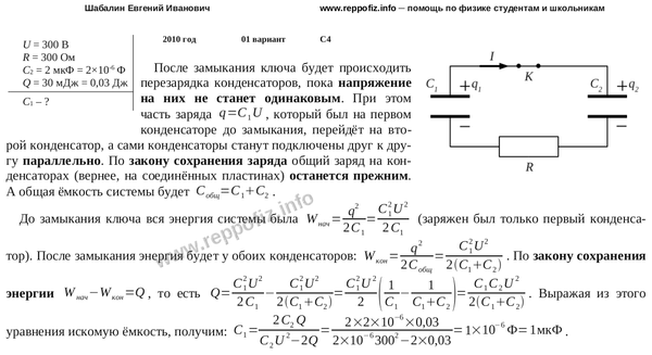
Условие

Конденсатор С заряжен до напряжения U = 300 В и включен в последовательную цепь из резистора R = 300 Ом, незаряженного конденсатора C2=2 мкФ и разомкнутого ключа К (см. рисунок). В процессе перезарядки конденсаторов после замыкания ключа в цепи выделяется количество теплоты Q = 30 мДж. Чему равна емкость конденсатора C?

физика 10-11 класс 19847

Решение



Ответ: 1 мкФ

Написать комментарий

Меню

Присоединяйся в ВК