Задать свой вопрос   *более 50 000 пользователей получили ответ на «Решим всё»

Задача 1521 Смешав 30-процентный и 60-процентный...

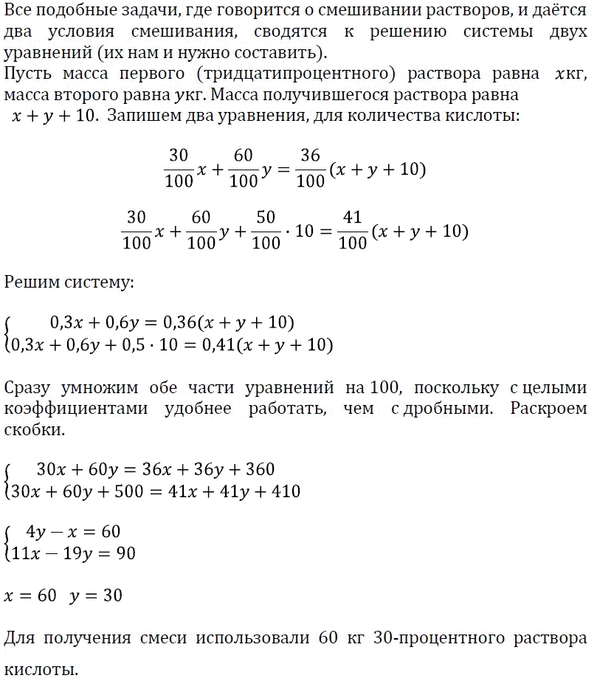
Условие

Смешав 30-процентный и 60-процентный растворы кислоты и добавив 10 кг чистой воды, получили 36-процентный раствор кислоты. Если бы вместо 10 кг воды добавили 10 кг 50-процентного раствора той же кислоты, то получили бы 41-процентный раствор кислоты. Сколько килограммов 30-процентного раствора использовали для получения смеси?

математика 10-11 класс 74657

Решение



Ответ: 60

Написать комментарий

Меню

Присоединяйся в ВК