Задать свой вопрос   *более 50 000 пользователей получили ответ на «Решим всё»

Задача 1520 Имеется два сосуда. Первый содержит 30...

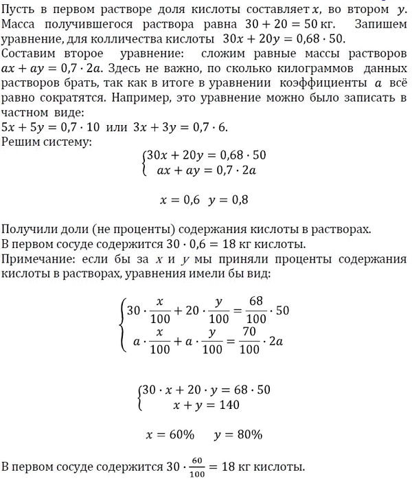
Условие

Имеется два сосуда. Первый содержит 30 кг, а второй — 20 кг раствора кислоты различной концентрации. Если эти растворы смешать, то получится раствор, содержащий 68% кислоты. Если же смешать равные массы этих растворов, то получится раствор, содержащий 70% кислоты. Сколько килограммов кислоты содержится в первом сосуде?

математика 10-11 класс 111299

Решение



Ответ: 18

Написать комментарий

Меню

Присоединяйся в ВК