Задать свой вопрос   *более 50 000 пользователей получили ответ на «Решим всё»

Задача 1362 На гладкой горизонтальной плоскости...

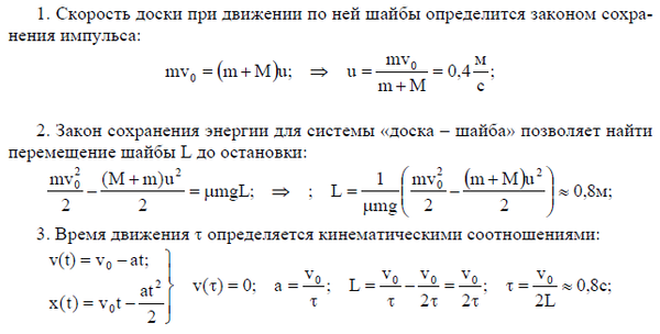
Условие

На гладкой горизонтальной плоскости находится длинная доска массой М = 2 кг. По доске скользит шайба массой m = 0,5 кг. Коэффициент трения между шайбой и доской ?=0,2. В начальный момент времени шайбе сообщается скорость v0 = 2 м/с, а доска покоится. Сколько времени потребуется для того, чтобы шайба перестала скользить по доске?

физика 10-11 класс 37573

Решение



Ответ: 0.8 с

Ошибки в решение (1)

Все решения

Простое решение в два уравнения [youtube=https://youtu.be/tNtKi_-KpF8]
Поставьте лайк)

Написать комментарий

Меню

Присоединяйся в ВК