Задать свой вопрос   *более 50 000 пользователей получили ответ на «Решим всё»

Задача 13416 к 400 мл 30% кислоты плотностью 1,15...

Условие

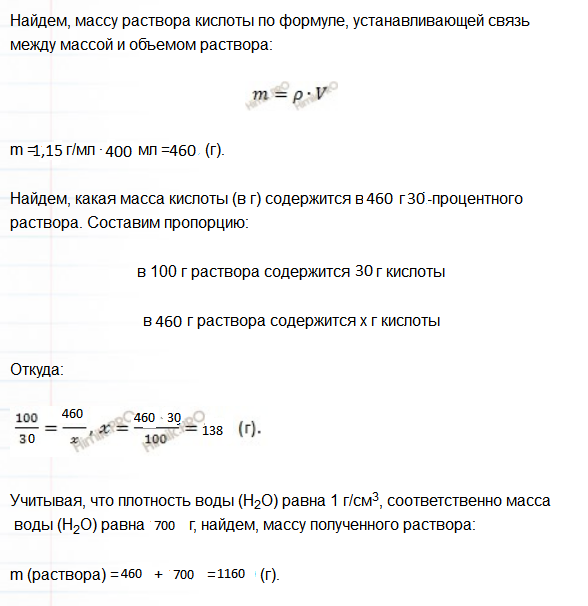
к 400 мл 30% кислоты плотностью 1,15 прибавили 0,7 кг воды. определите массовую долю кислоты в полученном растворе

химия 10-11 класс 35748

Решение

Написать комментарий

Меню

Присоединяйся в ВК