Задать свой вопрос   *более 50 000 пользователей получили ответ на «Решим всё»

Задача 13384 как получился такой дискриминант ...

Условие

как получился такой дискриминант

математика 1647

Решение

D=b^2-4ac
b=264
a=-11
c=275

Все решения

–11x^2+264x+275=0,
11x^2-264-275=0
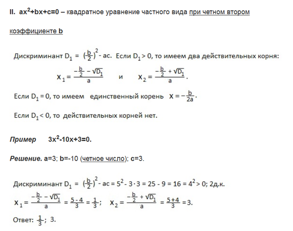
Так как второй коэффициент четный, то находят
D/4=(b/2)^2-ac=132^2-11*(275)=17424+3025=20449
см. образец в приложении

Написать комментарий

Меню

Присоединяйся в ВК