Задать свой вопрос   *более 50 000 пользователей получили ответ на «Решим всё»

Задача 13269 На собрании акционеров было решено...

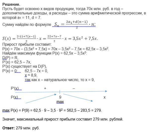
Условие

На собрании акционеров было решено увеличить прибыль предприятия за счет расширения ассортимента продукции. Экономический анализ показал, что

1) дополнительные доходы, приходящиеся на каждый новый вид продукции, окажутся равными 70 млн. руб. в год;

2) дополнительные расходы при освоении одного нового вида составят 11 млн.руб. в год, а освоение каждого последующего вида потребует на 7 млн. руб. в год больше расходов, чем освоение предыдущего. Найти значение максимально возможного прироста прибыли.

математика 10-11 класс 7265

Решение

При освоении 1–го вида продукции прибыль составит 70 – 11 = 59 млн.руб.,
При освоении 2–го вида продукции прибыль составит 70 – 11- 7 = 52 млн.руб.
За два вида продукции прибыль составит
59+52 млн = 111 млн.руб.,
При освоении 3–го вида продукции прибыль составит 70-11-7*2 = 45 млн.руб.
За три вида продукции прибыль составит 111 + 45 = 156 млн.руб.
При освоении 4–го вида продукции прибыль составит 70-11-7*3 =38 млн.руб.
За 4 вида продукции прибыль составит 156+ 38 = 194 млн.руб.
При освоении 5–го вида продукции прибыль составит 70-11-7*4 = 31 млн.руб.
За пять видов прибыль составит 194+31 = 225 млн.руб.
При освоении 6–го вида продукции прибыль составит 70-11-7*5 = 24 млн.руб.
За шесть видов прибыль составит 225+24=249 млн.руб.
При освоении 7–го вида продукции прибыль составит 70-11-7*6 = 17 млн.руб.
За семь видов прибыль составит 249+17=266 млн.руб.
При освоении 8–го вида продукции прибыль составит 70-11-7*7 = 10 млн.руб.
За восемь видов прибыль составит 266+10=276 млн.руб.
При освоении 9–го вида продукции прибыль составит 70-11-7*8 = 3 млн.руб.
За девять видов прибыль составит 276+3=279 млн.руб.
При освоении 10-го вида продукции прибыли не будет
составит 70-11-7*9 <0.

Ответ.При освоении девяти новых видов продукции прибыль составит 279 млн.руб. - максимально возможный прирост.

Вопросы к решению (2)

Все решения

Написать комментарий

Меню

Присоединяйся в ВК