y``+py`+q=f(x)
Решаем однородное уравнение
y``-y=0
Cоставляем характеристическое уравнение
k^2-1=0
k=-1 ; k=1
Общее решение однородного уравнения имеет вид
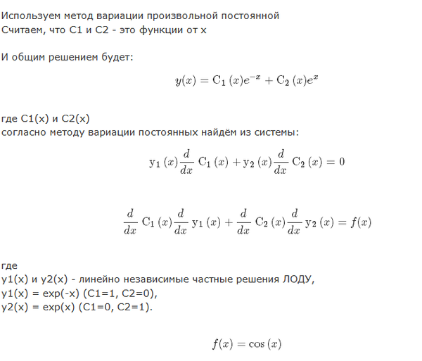
y=C_(1)e^(-x)+C_(2)e^x.
Для решение неоднородного уравнения
применяем метод вариации произвольной постоянной
см. рисунки.
О т в е т.
y=C_(3)e^(-x)+C_(4)e^x- (1/2)*cosx
