Задать свой вопрос   *более 50 000 пользователей получили ответ на «Решим всё»

Задача 1278 Вывести формулу магнитной индукции поля,...

Условие

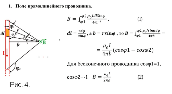
Вывести формулу магнитной индукции поля, создаваемого бесконечно длинным тонким проводником с постоянным током I в данной точке отсоящей на расстоянии R от проводника.

физика ВУЗ 3060

Все решения

Написать комментарий

Меню

Присоединяйся в ВК