Задать свой вопрос   *более 50 000 пользователей получили ответ на «Решим всё»

Задача 1269 Основанием прямого параллелепипеда...

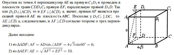
Условие

Основанием прямого параллелепипеда ABCDA1B1C1D1 является ромб ABCD, сторона которого равна 4sqrt(3) а угол ВАD равен 60 градусов. Найдите расстояние от точки А до прямой C1D1,если известно, что боковое ребро данного параллелепипеда равно 8.

математика 10-11 класс 23570

Решение



Ответ: 10

Написать комментарий

Меню

Присоединяйся в ВК