Задать свой вопрос   *более 50 000 пользователей получили ответ на «Решим всё»

Задача 1239 Точка E — середина ребра куба...

Условие

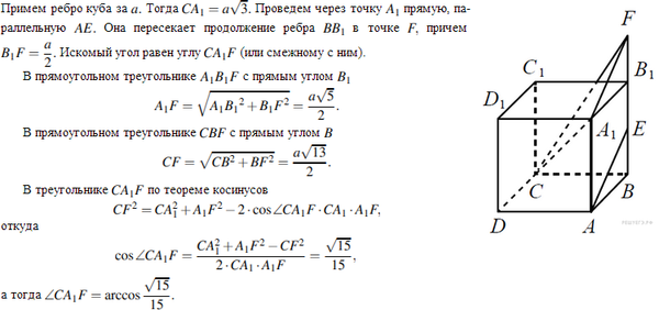
Точка E — середина ребра куба ABCDA1B1C1D1. Найдите угол между прямыми AE и CA1.

математика 10-11 класс 13517

Решение



Ответ: arccos sqrt(15)/15

Написать комментарий

Меню

Присоединяйся в ВК