Задать свой вопрос   *более 50 000 пользователей получили ответ на «Решим всё»

Задача 12162 14,15,16...

Условие

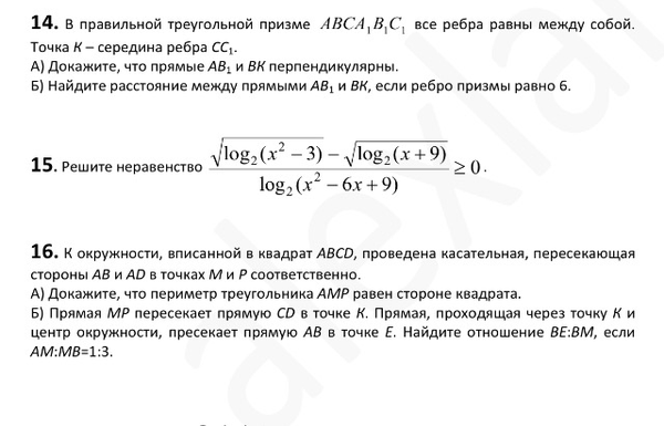
14,15,16

математика 10-11 класс 758

Решение

14. http://reshimvse.com/zadacha.php?id=12115
15.
ОДЗ:
{x^2-3 > 0;
{x+9 > 0;
{x^2-6x+9 > 0;
{log_(2)(x^2-3) > 0; ⇒ x^2-3 > 1
{log_(2)(x+9) > 0; ⇒ x+9 > 1
{log_(2)(x^2-6x+9)≠1; ⇒ x^2-6x+9≠1
Из системы
{x^2-4 > 0
{x+8 > 0
{x^2-6x+9≠0
{x^2-6x+8≠0
получаем
ОДЗ:х∈(-8;-2)U(2;3)U(3;4)U(4;+ бесконечность).

Дробь ≥0 в двух случаях
1)
{sqrt(log_(2)(x^2-3)) - sqrt(log_(2)(x+9))≥0
{log_(2)(x^2-6x+9) > 0
2)
{sqrt(log_(2)(x^2-3)) - sqrt(log_(2)(x+9))≤0
{log_(2)(x^2-6x+9) < 0

или
1)
{sqrt(log_(2)(x^2-3))≥ sqrt(log_(2)(x+9))
{log_(2)(x^2-6x+9) > log_(2)1
2)
{sqrt(log_(2)(x^2-3))≤sqrt(log_(2)(x+9))
{log_(2)(x^2-6x+9) < log_(2)1

1)
{log_(2)(x^2-3)≥ log_(2)(x+9)
{x^2-6x+9 > 1
2)
{log_(2)(x^2-3) ≤log_(2)(x+9)
{x^2-6x+9 < 1

1)
{x^2-3≥ x+9
{x^2-6x+9 > 1
2)
{x^2-3 ≤x+9
{x^2-6x+9 < 1

1)
{x^2-x-12≥0
{x^2-6x+8 > 0
2)
{x^2-x-12 ≤0
{x^2-6x+8 < 0

1)
{(-∞;-3]U[4;+∞)
{(-∞;2)U(4;+∞)
C учетом ОДЗ получаем (-8; -3]U(4;+∞)

2)
{[-3;4]
{(2;4)
C учетом ОДЗ получаем (2;3)U(3;4)

О т в е т. (-8; -3]U(2;3)U(3;4)U(4;+∞)
16.http://reshimvse.com/zadacha.php?id=12117

Написать комментарий

Меню

Присоединяйся в ВК