Задать свой вопрос   *более 50 000 пользователей получили ответ на «Решим всё»

Задача 11766 Для выявления корреляционной зависимости...

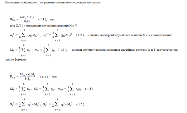
Условие

Для выявления корреляционной зависимости массы Y (в г) растений определенного вида от их высоты Х (в мм) было проведено 10 опытов. Их результаты приведены в таблице.

математика ВУЗ 2003

Решение

.

Написать комментарий

Меню

Присоединяйся в ВК