Задать свой вопрос   *более 50 000 пользователей получили ответ на «Решим всё»

Задача 1058 Задана зависимость амплитуды...

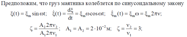
Условие

Задана зависимость амплитуды установившихся вынужденных гармонических колебаний математического маятника от частоты внешней периодической возбуждающей силы. Во сколько раз увеличилось амплитудное значение скорости груза маятника при переходе от частоты 0,5 Гц к частоте 1,5 Гц?

физика 10-11 класс 12430

Решение



Ответ: 3

Вопросы к решению (2)

Написать комментарий

Меню

Присоединяйся в ВК