Задать свой вопрос   *более 50 000 пользователей получили ответ на «Решим всё»

Задача 10367 1) Решить уравнение...

Условие

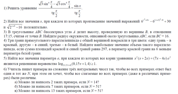
1) Решить уравнение (sqrt(3)sin^4(x/4)-sqrt(3)cos^4(x/4))/tg(x/2) = sinx/(tg(x/2))

2) Найти все значения x, при каждом из которых произведение значений выражений 6^(x^2+6x) - 6^((x+3)^2-8) + 30 и sqrt(2^(x+9)-16) положительно.

математика 10-11 класс 2069

Решение

1)Знаменатель дроби не должен равняться нулю tg(x/2) ≠0 ⇒ sin(x/2) ≠0.
y=tgx/2 определена при сos(x/2) ≠0.
Приравниваем числители.
√3(sin^4(x/4)-cos^4(x/4))=sinx.
Так как sin^2(x/4)+cos^4(x/4)=1; sin^2(x/4)-cos^4(x/4)=-сos(x/2),
Уравнение принимает вид:
-√3cos(x/2))=sinx;
cos(x/2)(2sin(x/2)+√3)=0
сos(x/2) ≠0, значит sin(x/2)=-√3/2
х/2= arcsin(-√3/2)+2πk, k∈Z или x/2=(π - arcsin(-√3/2))+2πn, n∈Z;
х/2= (-π/3)+2πk, k∈Z или x/2=(π - (-π/3))+2πn, n∈Z;
х= (-2π/3)+4πk, k∈Z или x=(8π/3)+4πn, n∈Z.

2) Пусть
6^(x^2+6x)=t, тогда 6^((x+3)^2-8)=6^(x^2+6x+9-8)=6^(x^2+6x+1)=6t.
Первое выражение принимает вид
t-6t+30=-5t+30
√(2^(x+9)-16) больше или равно 0 при любом х, удовлетворяющем ОДЗ, т.е.
2^(x+9)-16 больше или равно 0, а произведение двух множителей положительно, когда множители имеют одинаковые знаки, то решаем систему двух неравенств:
{2^(x+9) > 2^4,
{-5t+30 > 0.

{x+9 > 4,
{t < 6.

{x > -5,
{6^(x^2+6x) < 6

{x > -5,
{x^2+6x < 1

x^2+6x-1=0
D=36+4=40
x=-3±√10

О т в е т. (-5;-3+√10).

Написать комментарий

Меню

Присоединяйся в ВК