Задать свой вопрос   *более 50 000 пользователей получили ответ на «Решим всё»

Задача 10346 5) Найти проекцию вектора а на вектор b,...

Условие

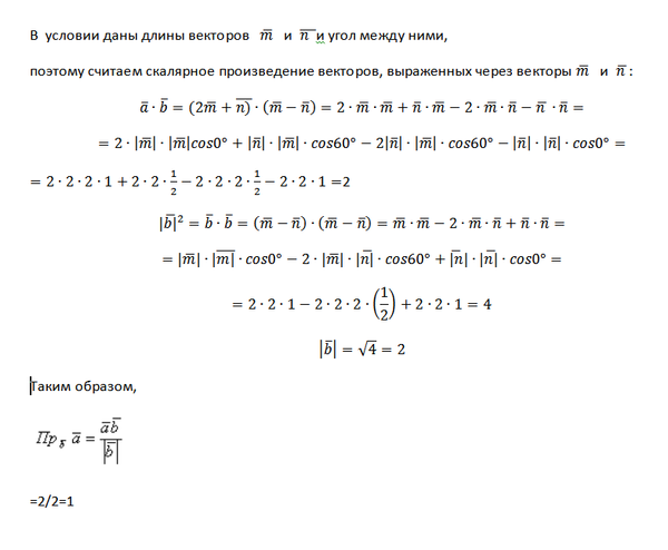
5) Найти проекцию вектора а на вектор b, если a=2m+n, b=m-n, |m|=|n|=2, угол между вектором m и n = Pi/3

6) Даны вектора a=(2,3), b=(1,-3), c=(-1,3). При каком значении альфа векторы а+альфаb и a+2c коллиниарны?

математика ВУЗ 14398

Решение

5)

Написать комментарий

Меню

Присоединяйся в ВК