Задать свой вопрос   *более 50 000 пользователей получили ответ на «Решим всё»

Задача 10338 На рисунке показана цепь постоянного...

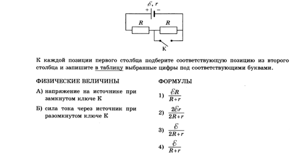
Условие

На рисунке показана цепь постоянного тока. Установите соответствие между физическими величинами и формулами, по которым их можно рассчитать (E — ЭДС источника напряжения; г — внутреннее сопротивление источника; R — сопротивление резистора).

физика 10-11 класс 17375

Решение

1. Неидеальный источник= идеальный плюс резистор.
Пусть потенциал справа от источника 0, слева ЕДС, а слева от добавленного резистора ф, тогда I1=I2 откуда E-ф/r=ф/R откуда нам нужно ф и оно равно ER/(r+R)
2. ИЗ закона ома для полной цепи вытекает ответ 3.


Ответ: 13

Написать комментарий

Меню

Присоединяйся в ВК